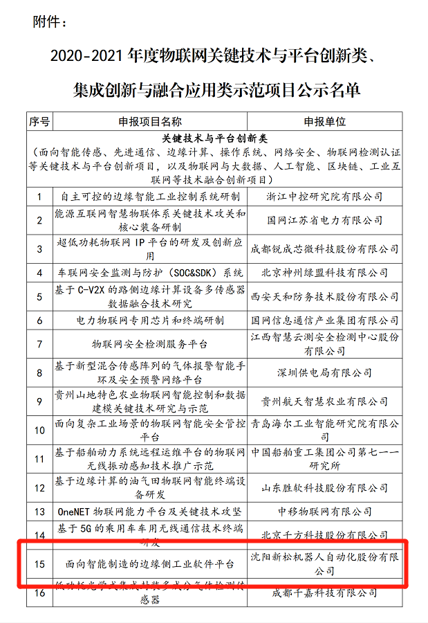
¿ËÈÕ£¬£¬£¬£¬£¬£¬£¬£¬¹ú¼Ò¹¤ÐŲ¿¹«Ê¾ÁË¡¶2020-2021Äê¶ÈÎïÁªÍøÒªº¦ÊÖÒÕÓëÆ½Ì¨Á¢ÒìÀà¡¢¼¯³ÉÁ¢ÒìÓëÈÚºÏÓ¦ÓÃÀàÊ÷Ä£ÏîÄ¿¡·Ãûµ¥£¬£¬£¬£¬£¬£¬£¬£¬ÓÅÃ×¹Ù·½-Êý×ÖÌåÓýÓéÀÖз½Ïò¡°ÃæÏòÖÇÄÜÖÆÔìµÄ±ßÑØ²à¹¤ÒµÈí¼þƽ̨ÏîÄ¿¡±Èٵǰñµ¥¡£¡£¡£¡£¡£
´Ë´ÎÈëÑ¡µÄÏîÄ¿¾Û½¹ÎïÁªÍø¹¤ÒµÁ¢ÒìÉú³¤¡¢ÐÂÐÍ»ù´¡ÉèÊ©½¨ÉèÒªº¦»·½ÚºÍÖØµãÎÊÌ⣬£¬£¬£¬£¬£¬£¬£¬Í»³öÊÖÒÕÁ¢ÒìºÍģʽÁ¢Òì¶Ô¹¤Òµ·¢¶¯¡¢¹æÄ£»£»£»£»£»£»£»¯Ó¦ÓÃÐγɵÄÒýÁìÊ÷Ä£×÷Óᣡ£¡£¡£¡£

Í»ÆÆ¾ÅÏîÒªº¦ÊÖÒÕÈý´óÐèÇó
ÏîÄ¿ÃæÏò¹¤Òµ×°±¸Êý¾Ý»¥Í¨ÓëÖÇÄÜÉý¼¶¡¢Éú²ú¿ØÖÆÊý¾ÝÈÚºÏÓëÖÇÄÜÖÎÀí¡¢ÔÆÆ½Ì¨Êý¾ÝÍÚ¾òÓëÖÇÄÜЧÀÍÈý·½ÃæÐèÇ󣬣¬£¬£¬£¬£¬£¬£¬ÖصãÍ»ÆÆÖÇÄÜ×°±¸»¥Áª»¥Í¨¡¢Ç¶Èëʽ¿ØÖÆÈí¼þ¿ª·¢Æ½Ì¨¡¢Éú²úÍýÏëÅŲú¡¢±ßÑØÊÕÂÞ¡¢¹¤Òµ´óÊý¾Ý¡¢¹¤ÒµÈ˹¤ÖÇÄÜÆ½Ì¨¡¢»ùÓÚÔÆµÄÊý×ÖÂÏÉú¡¢½¹µã²¿¼þ¼°²úÆ·Éè¼Æ¡¢×°±¸ÖÎÀíÈí¼þ¼°²úÆ·Éè¼ÆµÈ¾ÅÏîÒªº¦ÊÖÒÕ¡£¡£¡£¡£¡£
±¾ÏîÄ¿ÖØµã¿ªÕ¹Ç¶ÈëʽÈí¼þ¡¢¹¤Òµ»¥ÁªÍø¡¢¹¤ÒµÔƵÈÊÖÒÕ¹¥¹ØºÍ²úÆ·ÑÐÖÆ£¬£¬£¬£¬£¬£¬£¬£¬Íê³É¡°ÔÆÍø±ß¶Ë¡±Õû¸ö¹¤ÒµÈí¼þÉú̬Á´Êг¡µÄËùÓÐÁýÕÖ£¬£¬£¬£¬£¬£¬£¬£¬¿ÉÓ¦ÓÃÓÚÆû³µ¼°Á㲿¼þ¡¢¹¤³Ì»úе¡¢µç×Ó¡¢3C¡¢Ò½Ò©¡¢´¬²°µÈÖØµãÐÐÒµ£¬£¬£¬£¬£¬£¬£¬£¬½«ÖúÁ¦¹Å°åÆóÒµµÄоɶ¯ÄÜת»»¼°¹¤ÒµÉý¼¶¡£¡£¡£¡£¡£
ʵÏÖ¹¤ÒµÈí¼þÐÅÏ¢»¯¸³ÄÜ

ÓÅÃ×¹Ù·½-Êý×ÖÌåÓýÓéÀÖз½Ïò¡°ÃæÏòÖÇÄÜÖÆÔìµÄ±ßÑØ²à¹¤ÒµÈí¼þƽ̨ÏîÄ¿¡±£¬£¬£¬£¬£¬£¬£¬£¬Õë¶Ô¹¤ÒµÉú²úÆóÒµ¶àÑù»¯ºÍ¶àÌõÀíÓ¦ÓÃÐèÇ󣬣¬£¬£¬£¬£¬£¬£¬½ç˵ͳһÊý¾Ý½á¹¹£¬£¬£¬£¬£¬£¬£¬£¬ÊµÏÖ¹¤ÒµÊý¾ÝµÄ·â×°¡¢´«ÊäÓëÆÊÎö£¬£¬£¬£¬£¬£¬£¬£¬µÖ´ïÖÖÖÖÍøÂçÖ®¼äµÄ»¥Áª»¥Í¨µÄÄ¿µÄ£¬£¬£¬£¬£¬£¬£¬£¬Í¨¹ý¹¹½¨ÃæÏòÎïÁªÍøµÄÐÂÐÍǶÈëʽÈí¼þϵͳ£¬£¬£¬£¬£¬£¬£¬£¬ÊµÏÖ¹¤Òµ¿ØÖÆÍøÂ绯¡¢Êý¾ÝÖÎÀí¹æ·¶»¯¡¢¿ØÖÆÁ÷³Ì¿ÉÊÓ»¯¡£¡£¡£¡£¡£
ÍŽáÖØµãÐÐÒµÐγÉÒ»Ì×ÓÅ»¯ÆóÒµÉú²úÖÆÔìµÄ½â¾ö¼Æ»®£¬£¬£¬£¬£¬£¬£¬£¬¹¹½¨ÆóÒµÉú²úÀú³ÌÖеÄÖÖÖÖÊý¾ÝÓëӪҵģ×Ó£¬£¬£¬£¬£¬£¬£¬£¬¶Ô×°±¸ÔËά¡¢ÄܺĹܿء¢ÊÕÒæÆÊÎöµÈ×ö³öÕ¹Íû£¬£¬£¬£¬£¬£¬£¬£¬Ö¸µ¼ÆóÒµµÄÒ»Ñùƽ³£ÔËÓª£¬£¬£¬£¬£¬£¬£¬£¬Ìá¸ßÆóÒµÐ§Òæ¡£¡£¡£¡£¡£
ÏîÄ¿½«Í»ÆÆÃæÏò¹¤Òµ»¥ÁªÍøµÄ±ßÑØÊÕÂÞÊÖÒÕ£¬£¬£¬£¬£¬£¬£¬£¬½ÓÄÉOvSÊÖÒÕΪ±ßÑØÖÇÄÜЧÀÍÆ÷¸¶ÓëÍøÂç½»Á÷ÄÜÁ¦£¬£¬£¬£¬£¬£¬£¬£¬Ê¹ÓÃDPDK¶Ôת·¢ÐÔÄܾÙÐÐÓÅ»¯£¬£¬£¬£¬£¬£¬£¬£¬»ùÓÚSDN¿ØÖÆÆ÷¿ÉÀ©Õ¹ÐÔ£¬£¬£¬£¬£¬£¬£¬£¬ÊµÏÖÆ½Ì¨ÍøÂç¿ØÖÆ¼°±ßÑØÍøÂ綯̬µÍʱÑÓ¹¹Á¢¹¦Ð§¡£¡£¡£¡£¡£
·¢¶¯¹¤Òµ×ßÏò¸ß¸½¼ÓÖµÁìÓò

ÓÅÃ×¹Ù·½-Êý×ÖÌåÓýÓéÀÖз½Ïò¡°ÃæÏòÖÇÄÜÖÆÔìµÄ±ßÑØ²à¹¤ÒµÈí¼þƽ̨ÏîÄ¿¡±Ö÷ÒªÃæÏòÁÉÄþ¡¢É½¶«¡¢Õ㽡¢½ËÕ¡¢¹ã¶«µÈÊ¡·Ýоɶ¯ÄÜת»»ÐèÇ󣬣¬£¬£¬£¬£¬£¬£¬¹¥¹Ø¡°ÔÆÍø±ß¶Ë¡±Õû¸ö¹¤ÒµÈí¼þÉú̬Á´£¬£¬£¬£¬£¬£¬£¬£¬Ìî²¹ÎÒ¹úÖÆÔìÒµ¹¤ÒµÁ´ÉÏÓζ̰壬£¬£¬£¬£¬£¬£¬£¬ÖúÁ¦ÇøÓò½¨ÉèÌìÏÂÒ»Á÷¡¢ÌìÏÂ×ÅÃû¸ß¶Ë×°±¸ÖÆÔì»ùµØ¡£¡£¡£¡£¡£
¸ß¶Ë½¹µã²¿¼þ¼°ÅäÌ×µÄǶÈëʽÈí¼þ¿ª·¢Æ½Ì¨ÍƳö£¬£¬£¬£¬£¬£¬£¬£¬½«¶Ô¹ú²ú¹¤ÒµÈíÓ²¼þÁìÓòÆðµ½ÁìÍ·ÑòЧӦ£»£»£»£»£»£»£»Éú²úÍýÏëÓëÅŲúÊÖÒÕ¡¢×°±¸ÖÎÀíÈí¼þÓë²úÆ·Éè¼ÆÊÖÒÕÑз¢£¬£¬£¬£¬£¬£¬£¬£¬½«Í»ÆÆÍâÑóÊÖÒÕ¢¶ÏÏÖ×´£»£»£»£»£»£»£»¹¤Òµ´óÊý¾ÝÓëÖÇÄÜÆ½Ì¨Ôò½«ÏȽøÊÖÒÕÓ¦ÓÃÓÚ¹¤ÒµÉú²úÇéÐΣ¬£¬£¬£¬£¬£¬£¬£¬ÖúÁ¦º£ÄÚ¶Ô¹¤ÒµÉý¼¶µÄÆÈÇÐÐèÇ󣬣¬£¬£¬£¬£¬£¬£¬ÒÔÊ÷ģЧӦÖÜÈ«ÖúÁ¦¹Å°åÆóÒµµÄ¸ßÖÊÁ¿Éú³¤ºÍÉý¼¶¡£¡£¡£¡£¡£
´òÔìÖÇÄÜÖÆÔ칤ҵÐÂÉú̬

Ϊ¸Ä±äÎÒ¹ú¹¤ÒµÏµÍ³¡°È±ÐÄÉÙÄÔ¡±µÄÉú³¤Äæ¾³£¬£¬£¬£¬£¬£¬£¬£¬½â¾ö¹¤ÒµÓëÐÅÏ¢»¯ÈÚºÏÉú³¤Àú³ÌÖеġ°¿¨²±×Ó¡±ÄÑÌ⣬£¬£¬£¬£¬£¬£¬£¬2019Ä꣬£¬£¬£¬£¬£¬£¬£¬ÓÅÃ×¹Ù·½-Êý×ÖÌåÓýÓéÀÖз½ÏòÖØ°õÍÆ³ö¹¤ÒµÈí¼þ£¦¿ØÖÆÆ½Ì¨,³ä·ÖÑéÕ¹¡°ÈíÓ²¼þϸÃÜÍŽᡱµÄÈ«¹¤Òµ¼ÛÖµÁ´ÓÅÊÆ£¬£¬£¬£¬£¬£¬£¬£¬´òÔì³ö¾ßÓÐÖйúÌØÉ«µÄ¹¤ÒµÈí¼þºÍ¿ØÖÆÆ½Ì¨£¬£¬£¬£¬£¬£¬£¬£¬²¢ÒÔÈí¼þ¸³ÄÜÊý×Ö¾¼Ã£¬£¬£¬£¬£¬£¬£¬£¬ÒýÁìÖÆÔìÒµ¸ßÖÊÁ¿Éú³¤¡£¡£¡£¡£¡£ÏÖÔÚ£¬£¬£¬£¬£¬£¬£¬£¬ÓÅÃ×¹Ù·½-Êý×ÖÌåÓýÓéÀÖз½Ïò¹¤ÒµÈí¼þ&¿ØÖÆÆ½Ì¨ÒÑÔÚÁ¬ÔƸÛÖÐÔ¶º£ÔËÌØÖÖ×°±¸¹«Ë¾LNG´¢¹ÞÖÇÄÜÖÆÔìÉú²úÏßMESÏîÄ¿¡¢ÑïÖÝ·áÉпƼ¼EAMÏîÄ¿ÖÐÀÖ³ÉÔËÐУ¬£¬£¬£¬£¬£¬£¬£¬ÎªÓû§Éú²úÏßÌṩÁËÕûÌ×Éú²úÐÅÏ¢»¯½â¾ö¼Æ»®£¬£¬£¬£¬£¬£¬£¬£¬ÖÜÈ«ÌáÉýÖ°Ô±¡¢×°±¸¡¢Á÷³Ì¼°Ó¦¼±·´Ó¦ÄÜÁ¦£¬£¬£¬£¬£¬£¬£¬£¬¼«´óÌáÉýÁ˳µ¼äµÄÖÎÀíЧÂÊ£¬£¬£¬£¬£¬£¬£¬£¬ÊµÏÖ×°±¸¼°Ö°Ô±ÖÎÀíµÄ͸Ã÷»¯ºÍÖÇÄÜ»¯¡£¡£¡£¡£¡£
ÓÅÃ×¹Ù·½-Êý×ÖÌåÓýÓéÀÖз½ÏòÒÔÁ¢ÒìΪÒýÁ죬£¬£¬£¬£¬£¬£¬£¬Ä±»®Òªº¦ÊÖÒÕÍ»ÆÆ£»£»£»£»£»£»£»ÒÔ»úеÈË¡¢ÖÇÄÜÖÆÔì¡¢¹¤ÒµÈí¼þ£¦¿ØÖÆÆ½Ì¨µÈÇ°ÑØÊÖÒÕΪץÊÖ£¬£¬£¬£¬£¬£¬£¬£¬Ò»Á¬ÖúÍÆÖÆÔìÒµÊý×Ö»¯¡¢ÍøÂ绯¡¢ÖÇÄÜ»¯×ªÐÍÉý¼¶£¬£¬£¬£¬£¬£¬£¬£¬¼ÓËÙ̽Ë÷¹¤Òµ»¥ÁªÍø»ù´¡ÐÔÒªº¦Æ½Ì¨½¨É裬£¬£¬£¬£¬£¬£¬£¬¹¹½¨·ºÔÚ»¥Áª¡¢¿ª·ÅÁ¢Òì¡¢ÖÇÄÜÐͬµÄÐÂÐ͹¤ÒµÉú̬ϵͳ£¬£¬£¬£¬£¬£¬£¬£¬ÎªÐÂʱÆÚ¾¼Ã¸ßÖÊÁ¿Éú³¤¸³ÄÜ£¡
Ê×Ò³



